Understanding Cardano Governance Actions
Comprehensive charts that help showcase Cardano’s decentralized decision-making
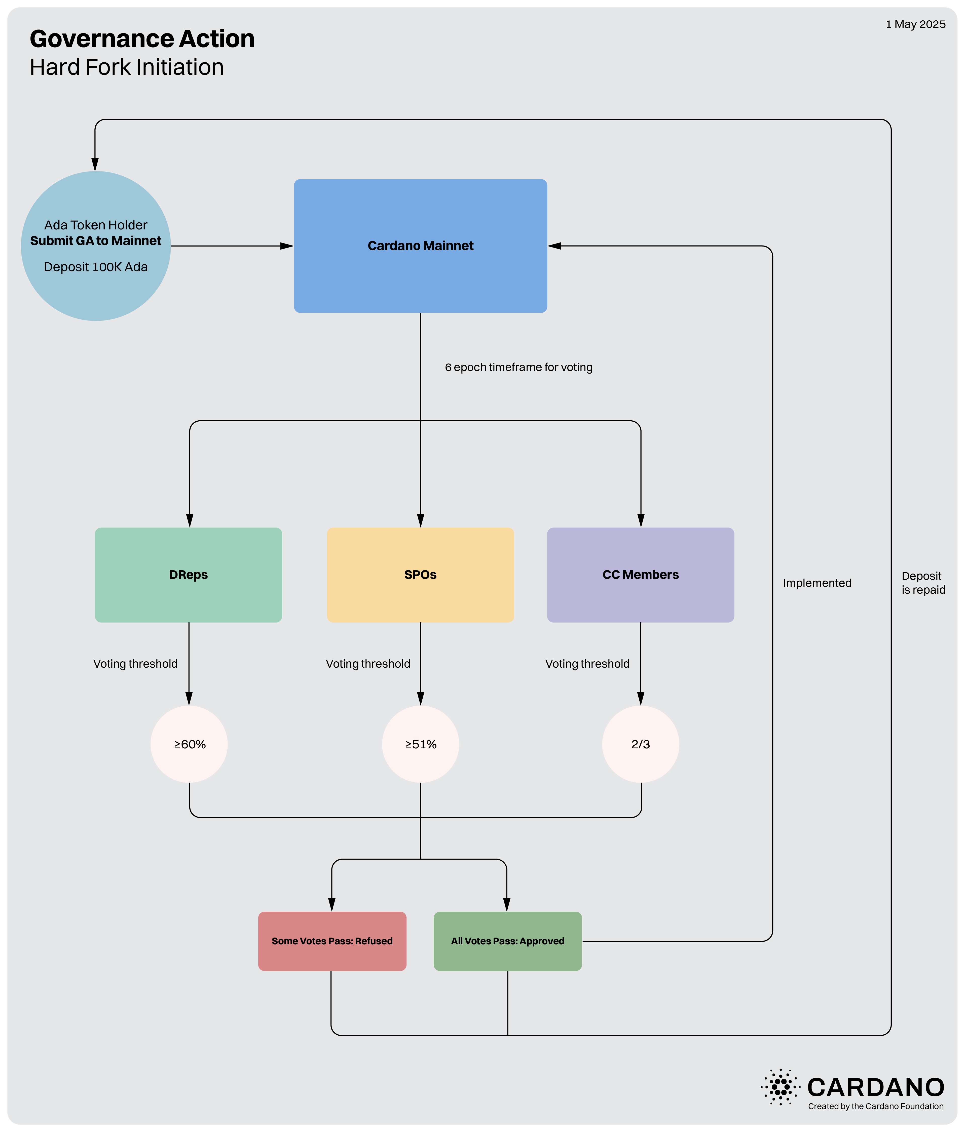
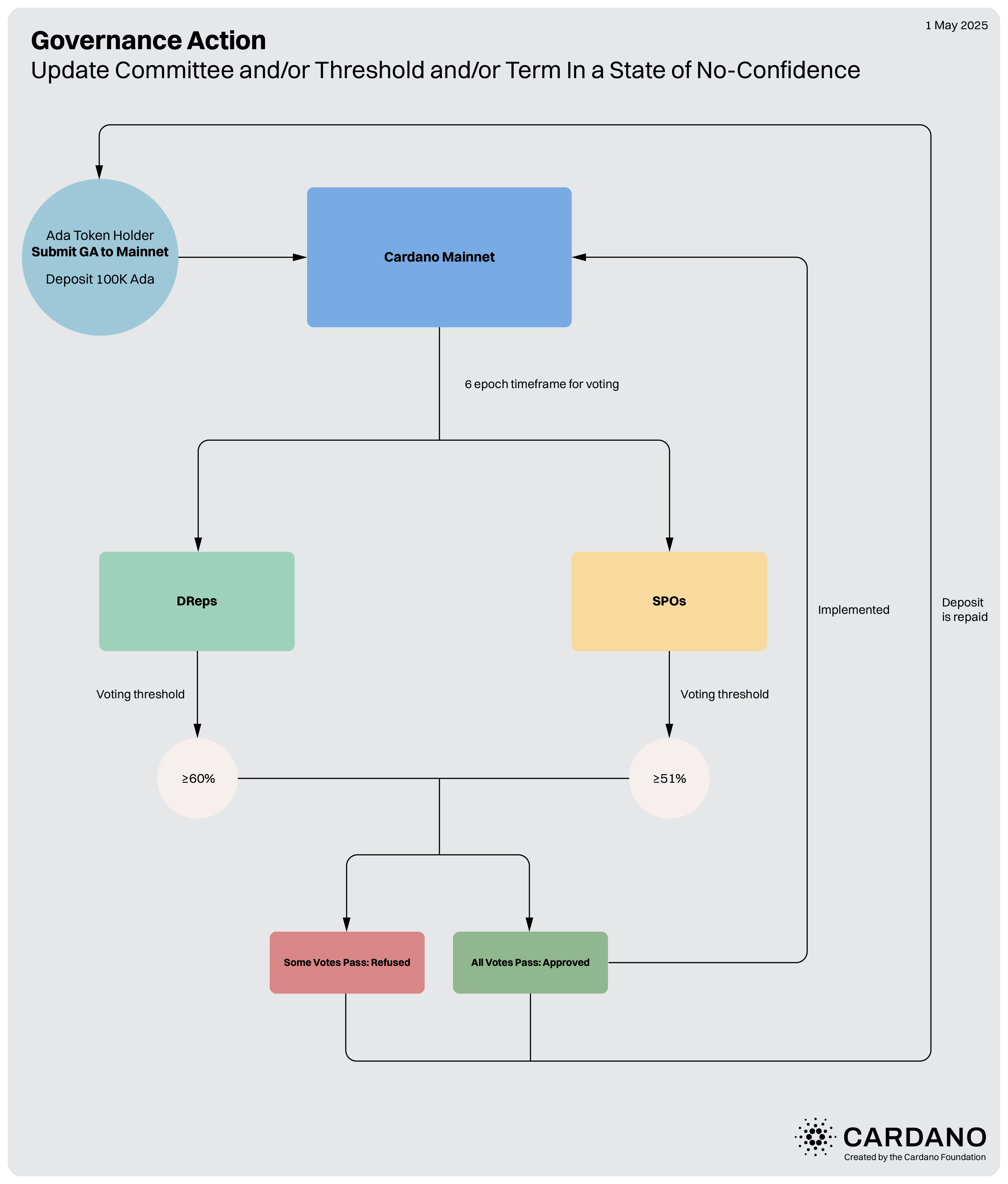
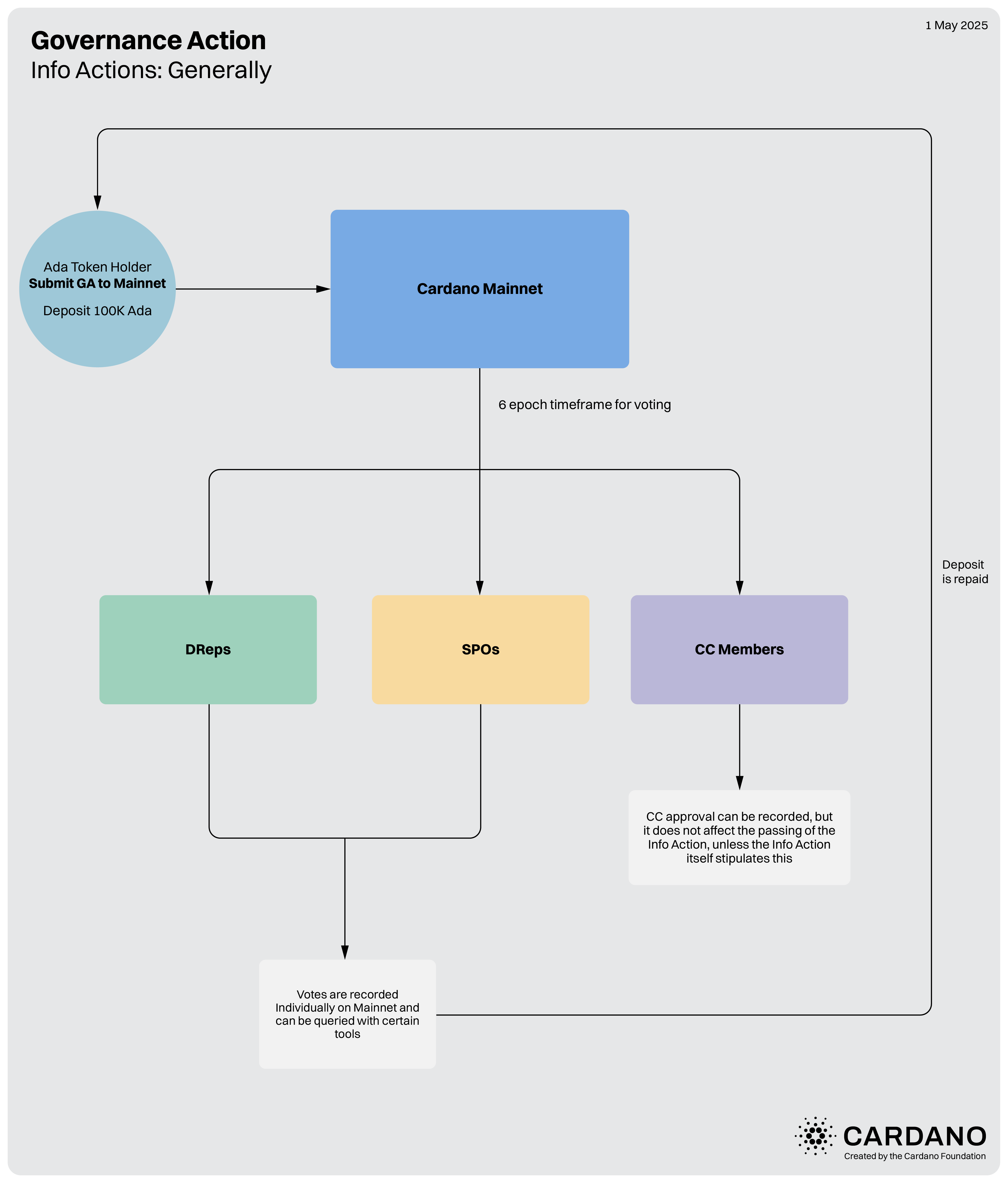
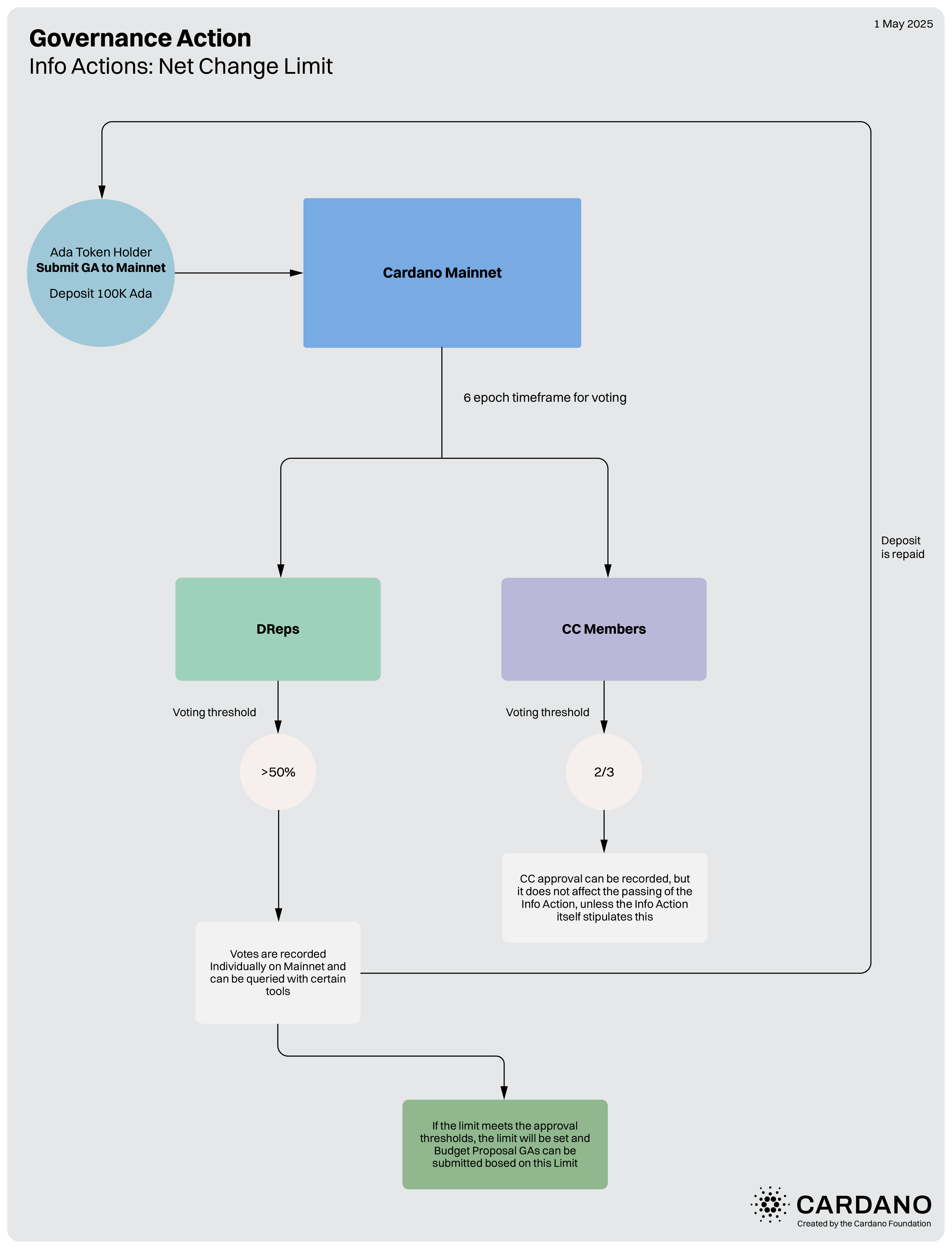
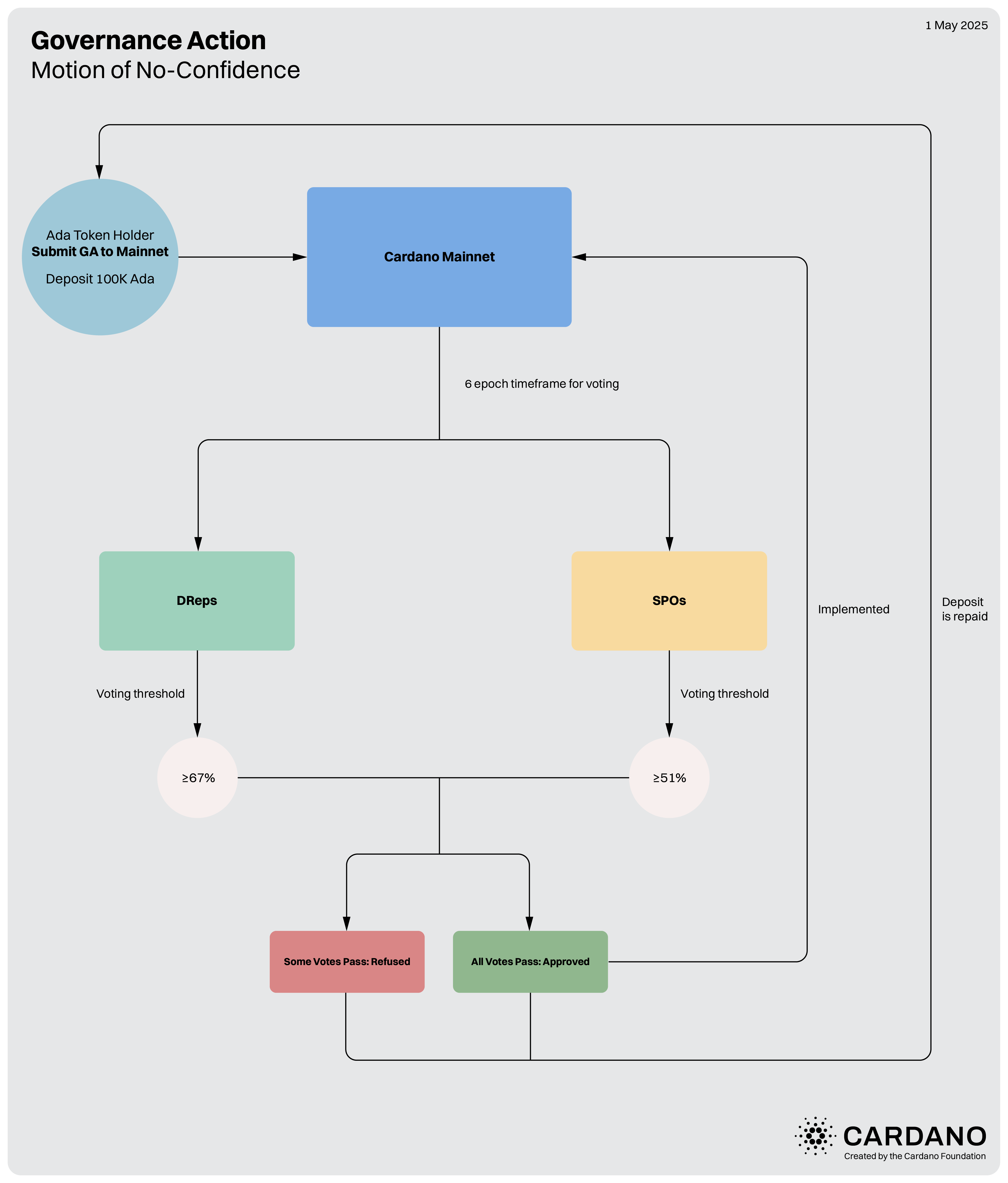
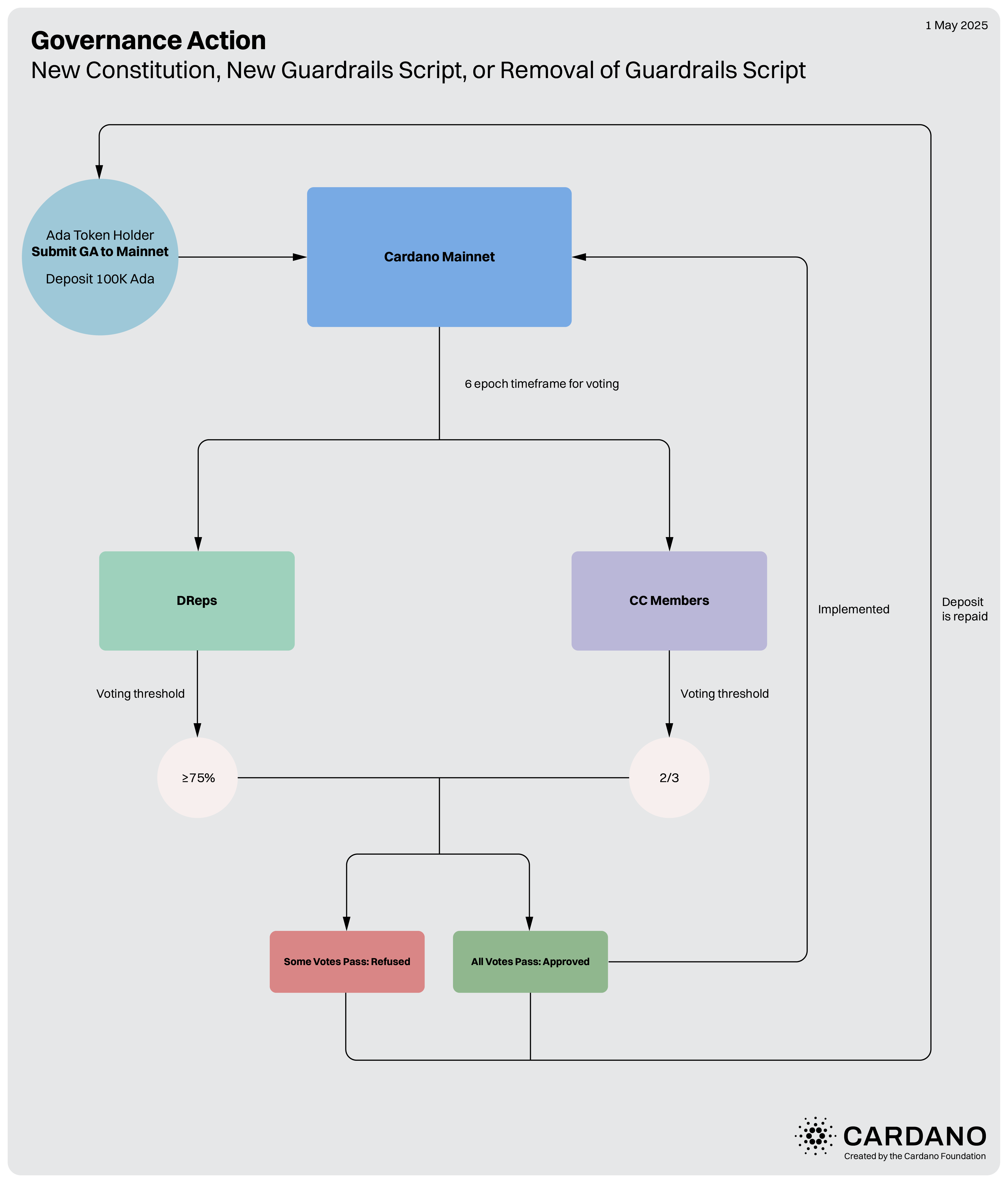
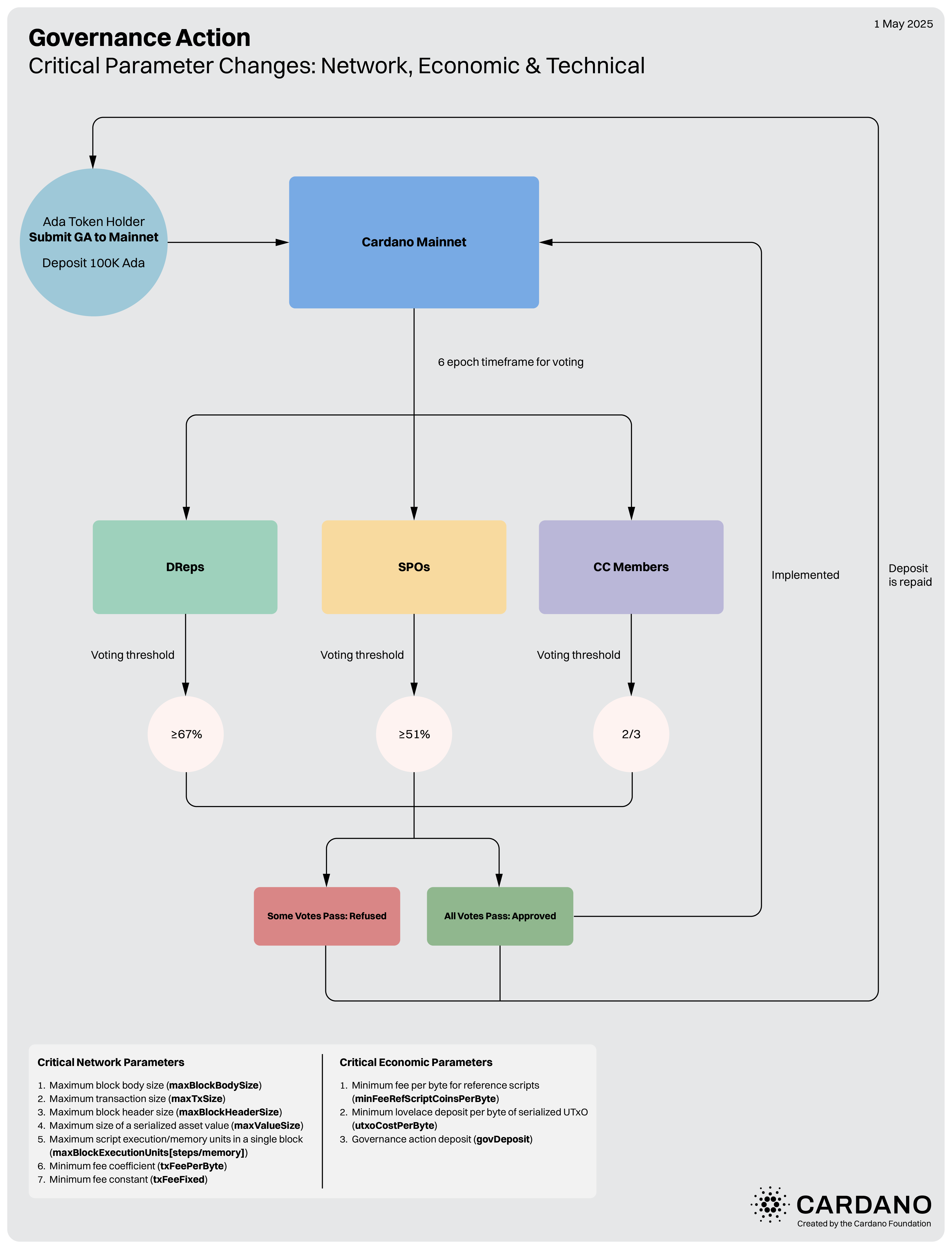
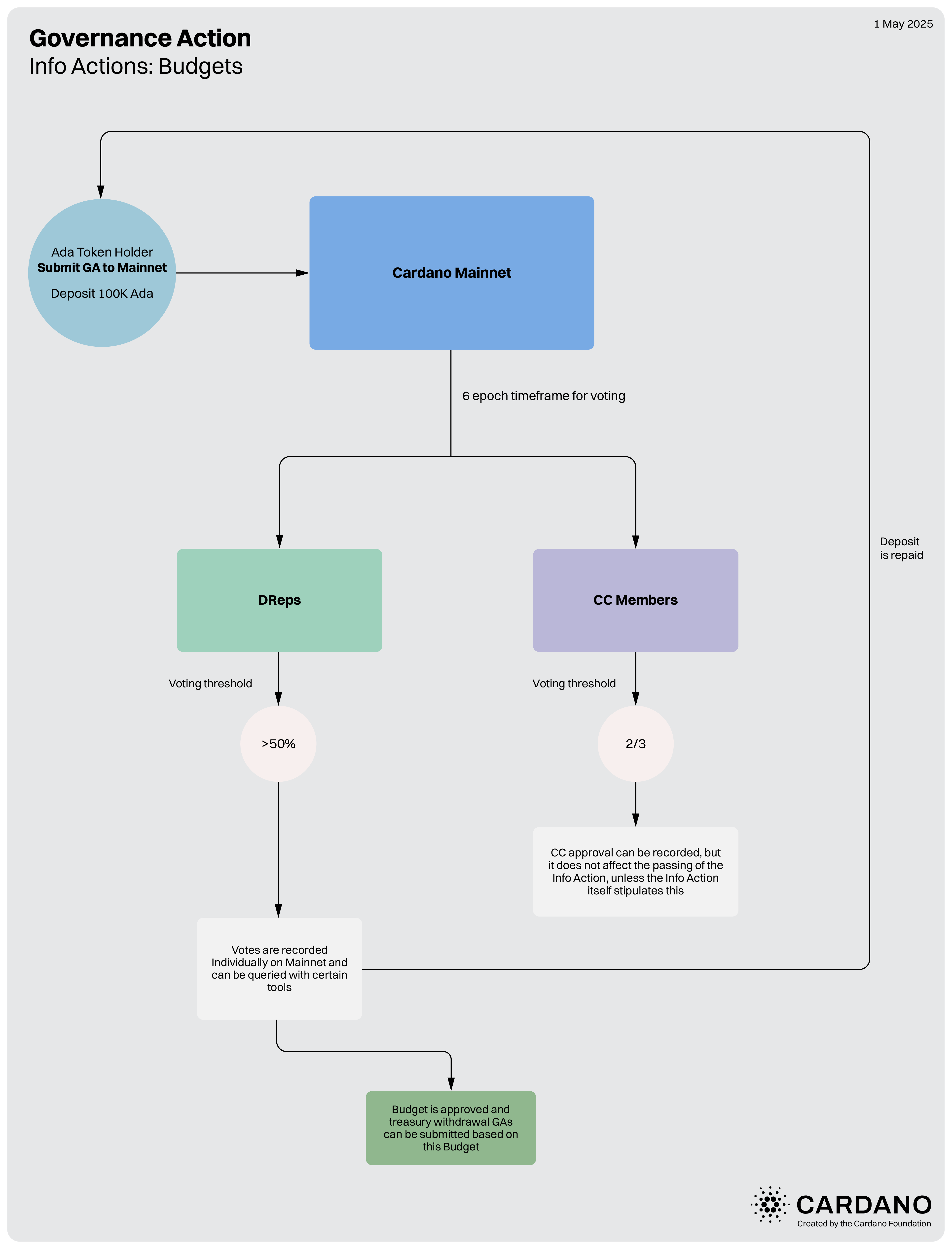
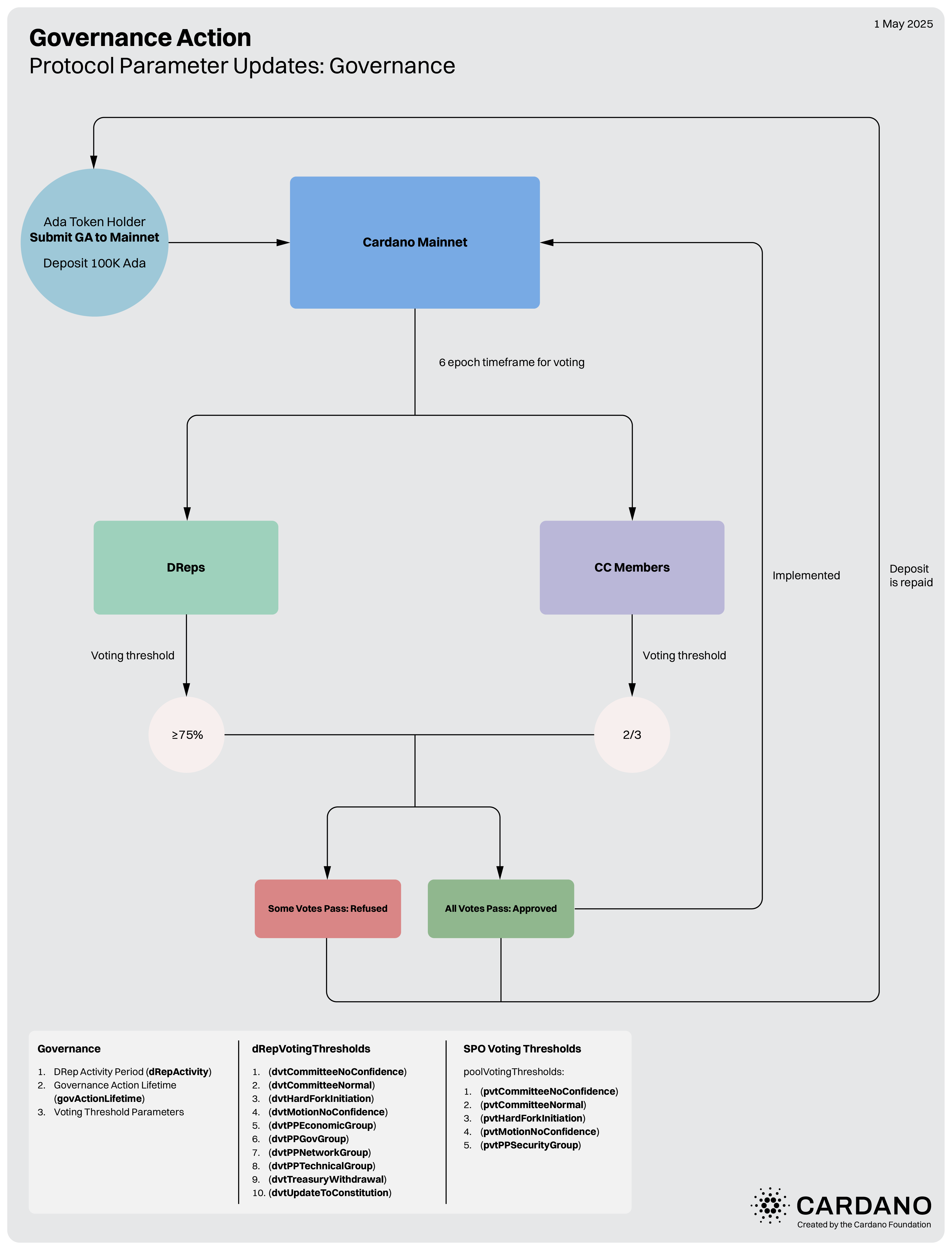
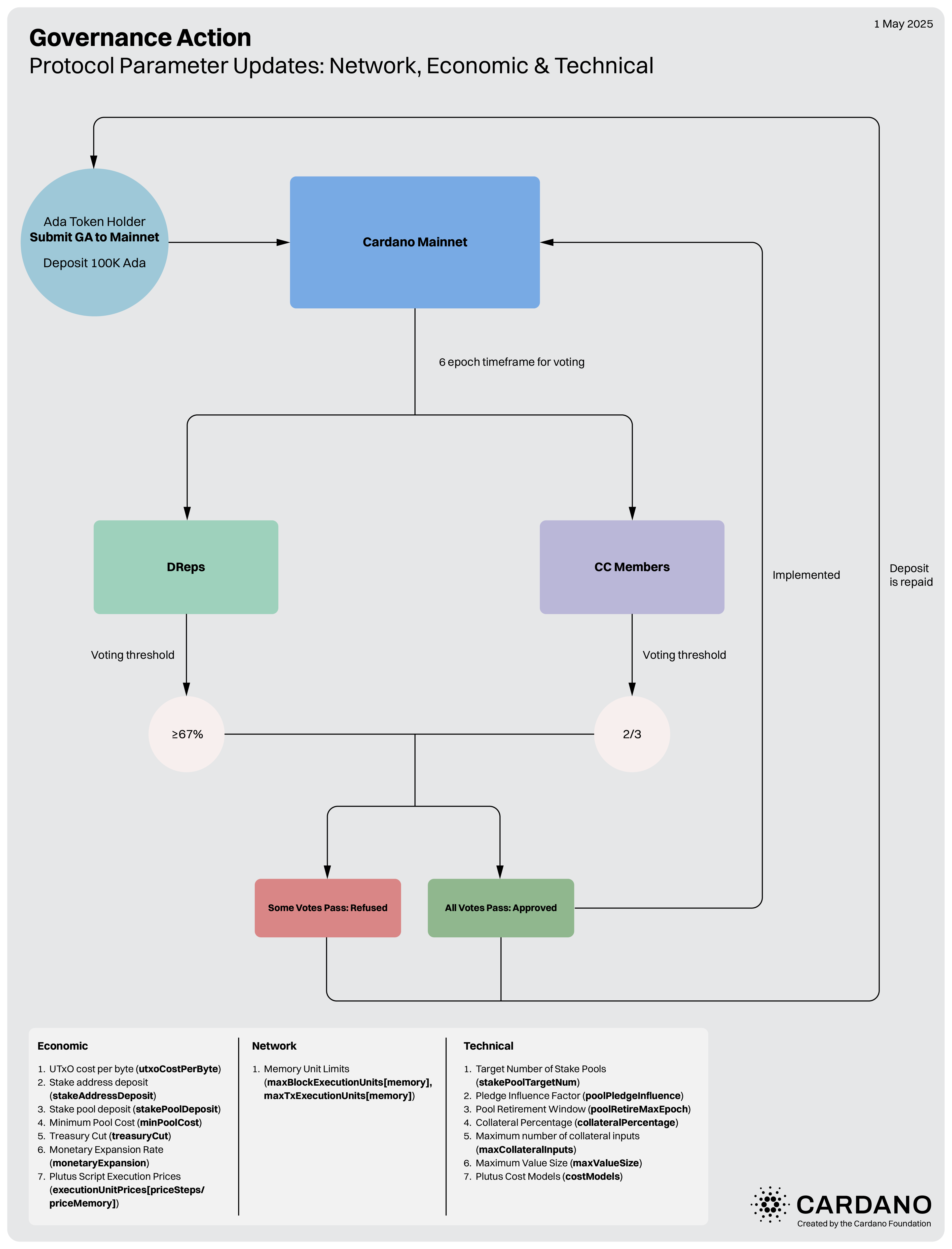
The Cardano Foundation has created 14 flow charts representing the current voting process for different types of governance actions. These resources are designed to digest complex processes into easy to follow steps that will help everyone participating in the Cardano ecosystem.
By providing these governance charts, the Foundation aims to:
- enhance the accessibility and transparency of Cardano governance;
- encourage wider participation, leading to an ever more robust and actively engaged Cardano community.
The charts offer a clear and detailed understanding of the various types of governance actions and their respective variations within the ecosystem. They illustrate the current state of Cardano governance, specifically outlining how different types of governance actions are subject to voting requirements and the conditions necessary for them to pass. These conditions are based on the existing thresholds established within the governance framework.
Governance is not a static endeavour. In fact, its landscape changes with time, meaning processes often get revisited. Future adjustments to the current thresholds may lead to changes in how governance actions are approved, requiring potential updates to these flow charts.
We believe that a well-informed, knowledgeable community is fundamental to fostering effective and meaningful decision-making. Not just that, such a community can then champion the continuous refinement and evolution of the governance framework itself.
We invite all community members to review these materials, and hope they assist all current and future players to better understand their role in shaping the future of Cardano.
Explore the different governance charts:
- Hard-Fork Initiation
- Motion of No-Confidence
- Update Committee Thresholds in a State of Confidence
- Update Committee Thresholds in a State of No-Confidence
- New Constitution, New Guardrails Script, or Removal of Guardrails Script
- Treasury Withdrawal Governance Action
- Info Actions: Generally
- Info Actions: Net Change Limit
- Info Actions: Budgets
- Protocol Parameter Updates: Network, Economic and Technical
- Protocol Parameter Updates: Governance
- Critical Parameter Changes: Network, Economic and Technical
- Critical Parameter Changes: dRep Deposit, stakePoolDeposit, stakeAddressDeposit, minPoolCost, and committeeMinSize
- Critical Parameter Changes: committeeMaxTermLegth